化工字典
当前位置:化工字典 > 农药播士隆,炔草隆
  • 输入关键字:

农药播士隆,炔草隆

中文名称:
中文别名:
炔草隆(标准品);炔草隆/播土隆;农药播士隆;炔草隆;农药播士隆,炔草隆;3-(4-氯苯基)-1-甲基异丁炔基脲;Nˊ-(4-氯苯基)-N-甲基-N-(1-甲基-2-丙炔基)脲;播土隆
英文名称:
Buturon
英文别名:
3-(4-CHLOROPHENYL)-1-METHYL-1-(1-METHYL-2-PROPEN-1-YL)UREA;BUTURON;3-(4-chlorophenyl)-1-methyl-1-(1-methylprop-2-ynyl)urea;3-(4-chlorphenyl)-1-methyl-1-isobutinylharnstoff;3-(p-chlorophenyl)-1-methyl-1-(1-methyl-2-propynyl)-ure;3-(p-chlorophenyl)-1-methyl-1-(1-methyl-2-propynyl)urea;arisan;butyron
CAS号:
EINECS号:
223-187-2
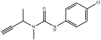
分子式:
C12H13ClN2O
分子量:
236.7
InChI:
-
分子结构:
农药播士隆,炔草隆
密度:
1.233
熔点:
-149℃
沸点:
394.9±42.0 °C(Predicted)
闪点:
>100 °C
折射率:
1.6000 (estimate)
蒸汽压:
-
物化性质:
-
产品用途:
-
危险品标志:
风险术语:
-
安全术语:
-
推荐供应商
此推广位 199元/年 www.chemmade.com
咨询电话:025-86816800 联系QQ:1055882033