化工制造网—全面的化工信息!
请登录
免费注册
English
网站导航
网站服务
我的商务室
实名认证
化工产品
化工企业
化工商机
化工设备
化工包装
化工资讯
化工会展
热搜:
二碳酸二叔丁酯
偶氮二甲酸二异丙酯
吡啶三氧化硫
三溴化吡啶鎓
吡啶氢溴酸盐
偶氮二甲酸二叔丁酯
三氧化硫吡啶
戊酸酐
特戊酸钾
特戊醛
特戊酸酐
4-苯基-1-丁醇
盐酸吡啶
首 页
化工商机
化工企业
化工产品
化工设备
化工包装
化工资讯
化工会展
产品定制
化工字典
化工字典
当前位置:
化工字典
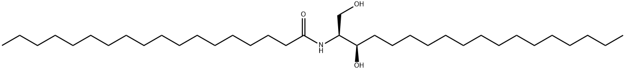
> 二羟基神经酰胺
输入关键字:
二羟基神经酰胺
供应商查看>>
中文名称:
二羟基神经酰胺
中文别名:
二羟基神经酰胺;预复配神经酰胺2
英文名称:
二羟基神经酰胺
英文别名:
N-[(1S,2R)-2-Hydroxy-1-(hydroxyMethyl)heptadecyl]octadecanaMide;C18 Dihydroceramide (d18:0/18:0);N-STEAROYL-D-ERYTHRO-SPHINGANINE;C18 DIHYDROCERAMIDE (D18:0/18:0);Octadecanamide, N-[(1S,2R)-2-hydroxy-1-(hydroxymethyl)heptadecyl]-
CAS号:
2304-80-5
EINECS号:
-
分子式:
C36H73NO3
分子量:
567.97
InChI:
-
分子结构:
密度:
0.909±0.06 g/cm3(Predicted)
熔点:
-104-106°C
沸点:
694.8±45.0 °C(Predicted)
闪点:
-
折射率:
-
蒸汽压:
-
物化性质:
-
产品用途:
-
危险品标志:
-
风险术语:
-
安全术语:
-
二羟基神经酰胺供应商:
https://product.chemmade.com/detail-S二羟基神经酰胺.html
推荐供应商
此推广位
199元/年
www.chemmade.com
咨询电话:025-86816800 联系QQ:1055882033