化工制造网—全面的化工信息!
请登录
免费注册
English
网站导航
网站服务
我的商务室
实名认证
化工产品
化工企业
化工商机
化工设备
化工包装
化工资讯
化工会展
热搜:
二碳酸二叔丁酯
偶氮二甲酸二异丙酯
吡啶三氧化硫
三溴化吡啶鎓
吡啶氢溴酸盐
偶氮二甲酸二叔丁酯
三氧化硫吡啶
戊酸酐
特戊酸钾
特戊醛
特戊酸酐
4-苯基-1-丁醇
盐酸吡啶
首 页
化工商机
化工企业
化工产品
化工设备
化工包装
化工资讯
化工会展
产品定制
化工字典
化工字典
当前位置:
化工字典
> 3,4-二羟基苯胺氢溴酸盐
输入关键字:
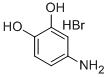
3,4-二羟基苯胺氢溴酸盐
供应商查看>>
中文名称:
3,4-二羟基苯胺氢溴酸盐
中文别名:
4-氨基邻苯二酚 氢溴酸盐;3,4-二羟基苯胺氢溴酸盐;4-氨基儿茶酚氢溴酸
英文名称:
3,4-二羟基苯胺氢溴酸盐
英文别名:
4-AMINOCATECHOL HBR;4-Aminocatechol hydrogen bromide;4-Amino-1,2-benzenediol hydrobromide (1:1);4-Aminocatechol hydrobromide;3,4-Dihydroxyaniline Hydrobromide;4-AMinobenzene-1,2-diol hydrobroMide;1,2-Benzenediol, 4-amino-, hydrobromide (1:1)
CAS号:
158627-59-9
EINECS号:
-
分子式:
C6H8BrNO2
分子量:
206.04
InChI:
-
分子结构:
密度:
-
熔点:
-255-260 °C (decomp)(Solv: ethanol, 85% (64-17-5))
沸点:
-
闪点:
-
折射率:
-
蒸汽压:
-
物化性质:
-
产品用途:
-
危险品标志:
-
风险术语:
-
安全术语:
-
3,4-二羟基苯胺氢溴酸盐供应商:
https://product.chemmade.com/detail-S3,4-二羟基苯胺氢溴酸盐.html
推荐供应商
此推广位
199元/年
www.chemmade.com
咨询电话:025-86816800 联系QQ:1055882033