化工制造网—全面的化工信息!
请登录
免费注册
English
网站导航
网站服务
我的商务室
实名认证
化工产品
化工企业
化工商机
化工设备
化工包装
化工资讯
化工会展
热搜:
二碳酸二叔丁酯
偶氮二甲酸二异丙酯
吡啶三氧化硫
三溴化吡啶鎓
吡啶氢溴酸盐
偶氮二甲酸二叔丁酯
三氧化硫吡啶
戊酸酐
特戊酸钾
特戊醛
特戊酸酐
4-苯基-1-丁醇
盐酸吡啶
首 页
化工商机
化工企业
化工产品
化工设备
化工包装
化工资讯
化工会展
产品定制
化工字典
化工字典
当前位置:
化工字典
> LYSYLLYSINE
输入关键字:
LYSYLLYSINE
供应商查看>>
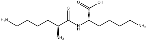
中文名称:
LYSYLLYSINE
中文别名:
赖氨酸杂质K;L-B(二聚体);赖氨酰赖氨酸;赖氨酸杂质26
英文名称:
LYSYLLYSINE
英文别名:
lysyllysine;KK;L-lysyl-L-lysine;Lysine Impurity K;Lysine Acetylsalicylate Impurity 1;Aspartate ornithine dimer;L-Lysine, L-lysyl-;L-Lys-L-lys
CAS号:
13184-13-9
EINECS号:
-
分子式:
C12H26N4O3
分子量:
274.36
InChI:
-
分子结构:
密度:
1.148±0.06 g/cm3(Predicted)
熔点:
--
沸点:
558.6±50.0 °C(Predicted)
闪点:
-
折射率:
-
蒸汽压:
-
物化性质:
-
产品用途:
-
危险品标志:
-
风险术语:
-
安全术语:
-
LYSYLLYSINE供应商:
https://product.chemmade.com/detail-SLYSYLLYSINE.html
推荐供应商
此推广位
199元/年
www.chemmade.com
咨询电话:025-86816800 联系QQ:1055882033