化工制造网—全面的化工信息!
请登录
免费注册
English
网站导航
网站服务
我的商务室
实名认证
化工产品
化工企业
化工商机
化工设备
化工包装
化工资讯
化工会展
热搜:
二碳酸二叔丁酯
偶氮二甲酸二异丙酯
吡啶三氧化硫
三溴化吡啶鎓
吡啶氢溴酸盐
偶氮二甲酸二叔丁酯
三氧化硫吡啶
戊酸酐
特戊酸钾
特戊醛
特戊酸酐
4-苯基-1-丁醇
盐酸吡啶
首 页
化工商机
化工企业
化工产品
化工设备
化工包装
化工资讯
化工会展
产品定制
化工字典
化工字典
当前位置:
化工字典
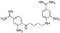
> 3-amino-4-[4-[(2-amino-4-carbamimidoyl-phenyl)amino]butylamino]benzene carboximidamide
输入关键字:
3-amino-4-[4-[(2-amino-4-carbamimidoyl-phenyl)amino]butylamino]benzene carboximidamide
供应商查看>>
中文名称:
3-amino-4-[4-[(2-amino-4-carbamimidoyl-phenyl)amino]butylamino]benzene carboximidamide
中文别名:
-
英文名称:
3-amino-4-[4-[(2-amino-4-carbamimidoyl-phenyl)amino]butylamino]benzene carboximidamide
英文别名:
3-amino-4-[4-[(2-amino-4-carbamimidoyl-phenyl)amino]butylamino]benzene carboximidamide;Benzenecarboximidamide, 4,4'-(1,4-butanediyldiimino)bis[3-amino- (9CI)
CAS号:
125880-86-6
EINECS号:
-
分子式:
C18H26N8
分子量:
354.45
InChI:
-
分子结构:
密度:
-
熔点:
--
沸点:
-
闪点:
-
折射率:
-
蒸汽压:
-
物化性质:
-
产品用途:
-
危险品标志:
-
风险术语:
-
安全术语:
-
3-amino-4-[4-[(2-amino-4-carbamimidoyl-phenyl)amino]butylamino]benzene carboximidamide供应商:
https://product.chemmade.com/detail-S3-amino-4-[4-[(2-amino-4-carbamimidoyl-phenyl)amino]butylamino]benzene carboximidamide.html
推荐供应商
此推广位
199元/年
www.chemmade.com
咨询电话:025-86816800 联系QQ:1055882033